Видове разработки
- Курсова работа 6803
- Дипломна работа 2921
- Реферат 2404
- Курсов проект 416
- Доклад 214
- Бизнес план 107
- Проект 65
- Тема 40
- Лекции 34
- Есе 33
- План конспект 23
- Бизнес-план 22
- Анализ 20
- Презентация 19
- Казус 18
- План 11
Области и дисциплини
- Аграрна икономика 21
- Агрономство 210
- Банково дело 30
- Бизнес администрация 24
- Бизнес комуникации 24
- БИЗНЕС ОЦЕНЯВАНЕ 24
- Бизнес планиране 37
- БИЗНЕСПЛАНИРАНЕ 72
- Биология 30
- ВРЪЗКИ С ОБЩЕСТВЕНОСТТА 23
- География 30
- Демография 24
- Други 31
- Евроинтеграция 39
- Европеистика 33
- Екология 227
- Екология и опазване на околната среда 24
- Електроника 42
- Журналистика и масмедии 81
- Икономика 7469
- ИКОНОМИКА И УПРАВЛЕНИЕ НА СТРОИТЕЛСТВОТО 28
- Икономика на предприятието 21
- Икономика на труда 24
- Икономика на търговията 25
- Икономика, Маркетинг 11
- Икономика, МИО 43
- Икономика, Туризъм 19
- Индустриален мениджмънт 60
- Интернет технологии 23
- Информатика 107
- Информационни технологии 489
- История 384
- КИНЕЗИТЕРАПИЯ 21
- Корпоративна сигурност 56
- Корпоративни финанси 32
- Лесотехнически науки 36
- Макроикономика 61
- Маркетинг 268
- Медицина 164
- Международен бизнес 27
- Международен мениджмънт 31
- Международна логистика 23
- Международни икономически отношения 21
- Международни отношения 116
- Международни финанси 26
- Мениджмънт 37
- Микроикономика 35
- МИО 184
- Митнически контрол 27
- МО 18
- Национална сигурност 73
- Обща теория на правото 31
- организационно поведение 23
- Основи на управлението 43
- Отбрана и сигурност 25
- Педагогика 1175
- Политология 154
- Право 378
- Предприемачество 32
- Прогнозиране и планиране 52
- Психология 486
- Публична администрация 208
- Публични финанси 21
- Растителна защита 31
- Регионално развитие 31
- Сигурност и отбрана 30
- Социална педагогика 53
- Социална политика 21
- Социална психология 28
- Социални дейности 24
- Социални науки 173
- Социални науки, Педагогика 16
- Социология 80
- СТОПАНСКО УПРАВЛЕНИЕ 81
- Счетоводство 165
- ТЕОРИЯ НА КОНТРОЛА 34
- Технически науки 435
- Туризъм 653
- Търговия 21
- Управление 170
- Управление на качеството 27
- Управление на операциите 27
- Управление на персонала 24
- Управление на проекти 29
- Управление на човешките ресурси 137
- Филология 25
- Философия 103
- Философия и психология 22
- Финанси 354
- Финансов мениджмънт 38
- Фирмена култура 27
- Химия 68
- Химия и Металургия 134
- Хуманитарни и социални науки 12
- Хуманитарни науки 21
- Ценова политика 24
- Човешки ресурси 25
Отзиви от клиенти
Здравейте отново,
получихме темата и много Ви благодарим за коректността и бързината!
Приятен ден!
Й.Якимова
Задача на тема (Xi-x-)2*f1
| Каталожен номер | 16445 |
| Област | Статистика |
| Дисциплина | Бизнес статистика |
| Вид | Задача |
| Тема | (Xi-x-)2*f1 |
| Страници | 3 |
| Цена | 20 € |
| Университет | УНСС |
| Година | 2023 |
| Добавена в сайта | 05.03.2026 от Деси |
| Изтегляния | Няма изтегляния |
| Наличност | да |
| Файл с информация | Бизнес_статистика_preview.pdf |
| Преглед |
|
Друга информация
Задача 1
Средня геометричен темп ще изчислим по формулата:
Т- =
???1
????
????
=
20?1
687
157
=
19
4.38
= 0,0273
Тези величини се използват, когато е необходимо да се установи какъв би бил средния темпът на растеж през всеки отделен период спрямо предходния. Средният годишен темп на нарастване е 0,0273 следователно средното годишно увеличение на стойностите е с 2,73%. Това се получава като намерения темп се умножи по 100.
Задача 2
Брой часове в разучаване на системата
Брой служители
хi
f1* Xi
(Xi-x-)2
(Xi-x-)2*f1
до 10
3
10
30
-17.125
293.2656
879.796875
над 10 до 20
7
15
105
-12.125
147.0156
1029.109375
над 20 до 30
15
25
375
-2.125
4.515625
67.734375
над 30 до 40
10
35
350
7.875
62.01563
620.15625
над 40 до 50
5
45
225
17.875
319.5156
1597.578125
(
40
130
1085
-5.625
826.3281
4194.375
А/ средна аритметична величина за интервални редове:
,
където:
xi– е срада на интервала на признака
fi - тегло на съответното значение
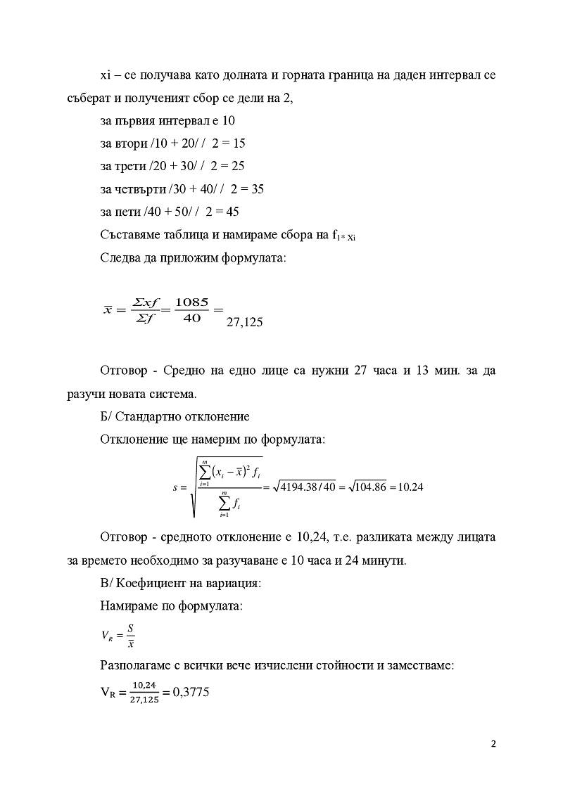
xi – се получава като долната и горната граница на даден интервал се съберат и полученият сбор се дели на 2,
за първия интервал е 10
за втори /10 + 20/ / 2 = 15
за трети /20 + 30/ / 2 = 25
за четвърти /30 + 40/ / 2 = 35
за пети /40 + 50/ / 2 = 45
Съставяме таблица и намираме сбора на f1* Xi
Следва да приложим формулата:
27,125
Отговор - Средно на едно лице са нужни 27 часа и 13 мин. за да разучи новата система.
Б/ Стандартно отклонение
Отклонение ще намерим по формулата:
Отговор - средното отклонение е 10,24, т.е. разликата между лицата за времето необходимо за разучаване е 10 часа и 24 минути.
В/ Коефициент на вариация:
Намираме по формулата:
Разполагаме с всички вече изчислени стойности и заместваме:
VR =
10,24
27,125
= 0,3775
Отговор - коефициента на вариация 0,3775, той показва, че между времето необходимо на всяко лице има съществена разлика.
Задача 1
Средня геометричен темп ще изчислим по формулата:
Т- =
???1
????
????
=
20?1
687
157
=
19
4.38
= 0,0273
Тези величини се използват, когато е необходимо да се установи какъв би бил средния темпът на растеж през всеки отделен период спрямо предходния. Средният годишен темп на нарастване е 0,0273 следователно средното годишно увеличение на стойностите е с 2,73%. Това се получава като намерения темп се умножи по 100.
Задача 2
Брой часове в разучаване на системата
Брой служители
хi
f1* Xi
(Xi-x-)2
(Xi-x-)2*f1
до 10
3
10
30
-17.125
293.2656
879.796875
над 10 до 20
7
15
105
-12.125
147.0156
1029.109375
над 20 до 30
15
25
375
-2.125
4.515625
67.734375
над 30 до 40
10
35
350
7.875
62.01563
620.15625
над 40 до 50
5
45
225
17.875
319.5156
1597.578125
(
40
130
1085
-5.625
826.3281
4194.375
А/ средна аритметична величина за интервални редове:
,
където:
xi– е срада на интервала на признака
fi - тегло на съответното значение
xi – се получава като долната и горната граница на даден интервал се съберат и полученият сбор се дели на 2,
за първия интервал е 10
за втори /10 + 20/ / 2 = 15
за трети /20 + 30/ / 2 = 25
за четвърти /30 + 40/ / 2 = 35
за пети /40 + 50/ / 2 = 45
Съставяме таблица и намираме сбора на f1* Xi
Следва да приложим формулата:
27,125
Отговор - Средно на едно лице са нужни 27 часа и 13 мин. за да разучи новата система.
Б/ Стандартно отклонение
Отклонение ще намерим по формулата:
Отговор - средното отклонение е 10,24, т.е. разликата между лицата за времето необходимо за разучаване е 10 часа и 24 минути.
В/ Коефициент на вариация:
Намираме по формулата:
Разполагаме с всички вече изчислени стойности и заместваме:
VR =
10,24
27,125
= 0,3775
Отговор - коефициента на вариация 0,3775, той показва, че между времето необходимо на всяко лице има съществена разлика.
0 коментара
Оценка: 0.00
Можете да оценяване и коментирате след получаване на темата.
Подобни теми:
Курсова работа
Бизнес статистика
Курсова работа
Бизнес статистика
Дипломна работа
Пазар на труда, статистика
Дипломна работа
Статистическо изследване на производството на млечни масла за периода 1997 - 2002 г. в Република...
📄42 стр.
📄42 стр.
Статистика и иконометрия
Дипломна работа
Статистика и иконометрия
Курсова работа
Статистика